This just clarifies the distinction between a data ellipse and a confidence ellipse, i.e. an ellipse describing the joint confidence intervals on two parameters of a model
### this is just the code that creates the "copy to clipboard" function in the code blocks
htmltools::tagList(
xaringanExtra::use_clipboard(
button_text = "<i class=\"fa fa-clone fa-2x\" style=\"color: #301e64\"></i>",
success_text = "<i class=\"fa fa-check fa-2x\" style=\"color: #90BE6D\"></i>",
error_text = "<i class=\"fa fa-times fa-2x\" style=\"color: #F94144\"></i>"
),
rmarkdown::html_dependency_font_awesome()
)
Follows the typically generous and helpful post from John Fox on the R-help list:
Dear Paul,
On 2022-01-14 1:17 p.m., Paul Bernal wrote:
> Dear John and R community friends,
>
> To be a little bit more specific, what I need to accomplish is the
> creation of a confidence interval ellipse over a scatterplot at
> different percentiles. The confidence interval ellipses should be drawn
> over the scatterplot.
I'm not sure what you mean. Confidence ellipses are for regression
coefficients and so are on the scale of the coefficients; data
(concentration) ellipses are for and on the scale of the explanatory
variables. As it turns out, for a linear model, the former is the
rescaled 90 degree rotation of the latter.
Because the scatterplot of the (two) variables has the variables on the
axes, a data ellipse but not a confidence ellipse makes sense (i.e., is
in the proper units). Data ellipses are drawn by car::dataEllipse() and
(as explained by Martin Maechler) cluster::ellipsoidPoints(); confidence
ellipses are drawn by car::confidenceEllipse() and the various methods
of ellipse::ellipse().
I hope this helps,
John
That made me realise that I was only “sort of” sure I understood that and reminded me that I have so far never used ellipses either as a way to describe 2D data or to map the confidence intervals of two parameters from a model. I decided to get to grips with this, starting by creating some correlated data.
Here’s the head of that dataset.
### show the data
tibDat
# A tibble: 300 × 2
x y
<dbl> <dbl>
1 0.586 0.742
2 0.709 0.712
3 -0.109 -0.241
4 -0.453 -0.0937
5 0.606 0.571
6 -1.82 -1.81
7 0.630 0.989
8 -0.276 -0.173
9 -0.284 -0.383
10 -0.919 -0.418
# ℹ 290 more rows
And here is a simple ggplot scattergram of that using transparency to handle overprinting.
### simple scattergram
ggplot(data = tibDat,
aes(x = x, y = y)) +
geom_point(alpha = .4) +
geom_smooth(method = "lm") +
xlim(c(-3, 3)) +
ylim(c(-3, 3)) +
coord_fixed(1) -> p
p

This is just so I remember where to find this and for the fun of it: ggExtra::ggMarginal() can add marginal histograms, density plots, boxplots, violin plots or “densigrams”, a combination of a histogram and a density plot, to the sides of a scattergram. I like this!
ggExtra::ggMarginal(p, type = "densigram")

ggExtra::ggMarginal(p, type = "boxplot")

ggExtra::ggMarginal(p, type = "violin")

OK, back to the main issue.
A 95% data ellipse is an ellipse expected to contain 95% of the joint population distributions of x and y based on the observed data and the assumption of bivariate Gaussian distributions. The area contained can be what you like really (within the logical restrictions of it being a positive proportion/percentage and lower than 100%!) Here are data ellipses for that dataset created with car::dataEllipse(). I’ve used its default confidence intervals of 50% and 95%.
car::dataEllipse(tibDat$x, tibDat$y) -> retDat # collect up data for the lines
Here’s the same but using cluster::ellipsoidPoints(). A bit more work than car::dataEllipse().
tibDat %>%
as.data.frame() %>%
as.matrix() -> matDat
matCovLS <- cov(matDat)
vecMeans <- colMeans(matDat)
vecMeans <- colMeans(matDat)
### get 95% CI ellipse
d2.95 <- qchisq(0.95, df = 2)
cluster::ellipsoidPoints(matCovLS, d2.95, loc = vecMeans) -> matEllipseHull95
### and now 50%
d2.50 <- qchisq(0.5, df = 2)
cluster::ellipsoidPoints(matCovLS, d2.50, loc = vecMeans) -> matEllipseHull50
plot(matDat, asp = 1, xlim = c(-3, 3))
lines(matEllipseHull95, col="blue")
lines(matEllipseHull50, col="blue")

That really is the same as the other, well, minus the 50% interval but it looks different because of the changed scales.
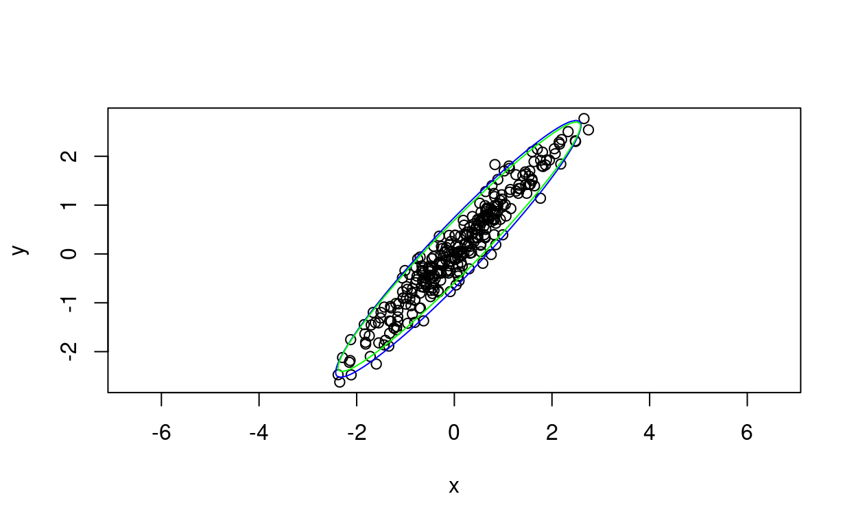
Just to extend things, the help for cluster::ellipsoidPoints() shows that you can use it with a “robust covariance” estimate rather than the least squares lm() or cov() one. Turns out that this uses cov.rob() from the MASS package which essentially does some censoring off of perceived or potential outliers to get an covariance matrix that would be less sensitive to outliers. Here we go.

That has the 95% ellipse from the robust covariance matrix in green and the simple least squares ellipse in blue. As you would expect the difference is negligible as these are bivariate Gaussian data so there are few real outliers.
These plots are reminding me that all that learning curve to understand ggplot was worth it! However, the corollary is that I have forgotten most of what I ever knew about improving base R graphic output. Fortunately, I can take the output from car::dataEllipse() and feed it into ggplot where I use geom_path() to plot it.
ggplot(data = tibDat,
aes(x = x, y = y)) +
geom_point(alpha = .4) +
geom_smooth(method = "lm") +
xlim(c(-3, 3)) +
ylim(c(-3, 3)) +
coord_fixed(1) +
geom_path(data = tib50,
aes(x = x, y = y), colour = "red") +
geom_path(data = tib95,
aes(x = x, y = y), colour = "orange")

So that’s same again, now just feeding the points created by car::dataEllipse() for each CI into tibbles and those into ggplot and overlaying them on the scattergram.
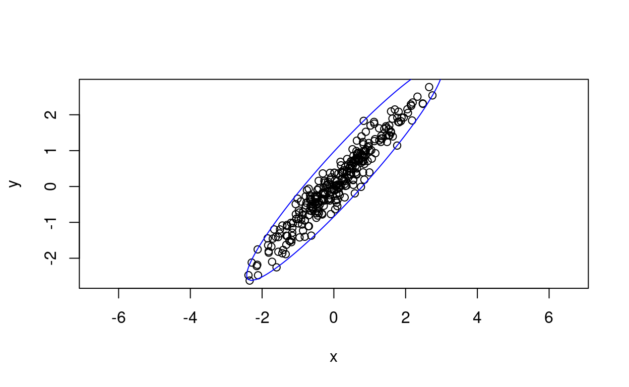
This was an interesting extension of my learning. An ellipsoid hull is different from a data ellipse: it’s the ellipse that contains all the observed points (with some on the boundary of the ellipse). Here using cluster::ellipsoidhull() and base graphics.
tibDat %>%
as.data.frame() %>%
as.matrix() -> matDat
cluster::ellipsoidhull(matDat) -> ellipseHull
plot(matDat, asp = 1, xlim = c(-3, 3))
lines(predict(ellipseHull), col="blue")

And the same spitting the data into ggplot.

So what are confidence ellipses? These are not about estimation the distribution of the population data but confidence ellipses for model parameters estimated from the data. Here the model is linear regression of y on x and assuming Gaussian distributions and here are the model parameters estimated using lm().
lm(y ~ x, data = tibDat)
Call:
lm(formula = y ~ x, data = tibDat)
Coefficients:
(Intercept) x
0.02265 1.00701
The two parameters are the intercept and the slope and the confidence ellipse shows the area containing the desired joint CIs. The default interval is 95% and here it is constructed using car::confidenceEllipse(). The point in the middle marks the point estimates of intercept and slope and the ellipse the CI around that.
car::confidenceEllipse(lm(y ~ x, data = tibDat))

Here is the same ellipse created using ellipse::ellipse().

Just for completeness, it’s easy to get the ellipse path using ellipse::ellipse() and spit that into ggplot.
ellipse::ellipse(lm(y ~ x, data = tibDat)) -> matEllipseEllipse
### rather clumsy creation of tibble of parameters for ggplot
lm(y ~ x, data = tibDat)$coefficients -> vecLM
bind_cols(Intercept = vecLM[1], Slope = vecLM[2]) -> tibParms
### slightly nicer creation of tibble of the points on the ellipse
matEllipseEllipse %>%
as_tibble() %>%
rename(Intercept = `(Intercept)`,
Slope = x) -> tmpTib
### plot those
ggplot(data = tmpTib,
aes(x = Intercept, y = Slope)) +
geom_path() +
geom_point(data = tibParms,
colour = "blue",
size = 3)

That shows a joint distribution suggesting that the two estimated parameters are pretty much uncorrelated. I think that doesn’t have to be the case. Let’s try the very non-Gaussian joint distribution we get if we square both x and y. Here’s the scattergram and 50% and 95% data ellipses for that.
tibDat %>%
mutate(xSqrd = x^2,
ySqrd = y^2) -> tibDat
car::dataEllipse(tibDat$xSqrd, tibDat$ySqrd) -> retDat2 # collect up data for the lines
# str(retDat)
retDat2$`0.5` %>%
as_tibble() -> tibSqrd50
retDat2$`0.95` %>%
as_tibble() -> tibSqrd95
ggplot(data = tibDat,
aes(x = xSqrd, y = ySqrd)) +
geom_point(alpha = .4) +
geom_smooth(method = "lm") +
xlim(c(0, 9)) +
ylim(c(0, 9)) +
coord_fixed(1) +
geom_path(data = tib50,
aes(x = x, y = y), colour = "red") +
geom_path(data = tib95,
aes(x = x, y = y), colour = "orange")

And here is the confidence ellipse from car::confidenceEllipse().
car::confidenceEllipse(lm(ySqrd ~ xSqrd, data = tibDat))

Same by ggplot.
ellipse::ellipse(lm(ySqrd ~ xSqrd, data = tibDat)) -> matEllipseEllipse2
### rather clumsy creation of tibble of parameters for ggplot
lm(ySqrd ~ xSqrd, data = tibDat)$coefficients -> vecLM2
bind_cols(Intercept = vecLM2[1], Slope = vecLM2[2]) -> tibParms2
### slightly nicer creation of tibble of the points on the ellipse
matEllipseEllipse2 %>%
as_tibble() %>%
rename(Intercept = `(Intercept)`,
Slope = xSqrd) -> tmpTib2
### plot those
ggplot(data = tmpTib2,
aes(x = Intercept, y = Slope)) +
geom_path() +
geom_point(data = tibParms2,
colour = "blue",
size = 3)

OK. I think that’s enough on this!
15/04/2024 at 08:53
Text and figures are licensed under Creative Commons Attribution CC BY-SA 4.0. The figures that have been reused from other sources don't fall under this license and can be recognized by a note in their caption: "Figure from ...".
For attribution, please cite this work as
Evans (2022, Jan. 15). Chris (Evans) R SAFAQ: Data ellipses and confidence ellipses. Retrieved from https://www.psyctc.org/R_blog/posts/2022-01-15-data-ellipses-and-confidence-ellipses/
BibTeX citation
@misc{evans2022data,
author = {Evans, Chris},
title = {Chris (Evans) R SAFAQ: Data ellipses and confidence ellipses},
url = {https://www.psyctc.org/R_blog/posts/2022-01-15-data-ellipses-and-confidence-ellipses/},
year = {2022}
}